2021-01-25
经常会有学员咨询我们,参加你们的电脑实践培训课程后是否可以自己开电脑维修店?这个问题比较难回答,因为开店涉及的内容比实践培训涉及的内容更多、更复杂。
首先如果想开电脑维修店,需要确认想修什么样的电脑?是笔记本还是台式机,还是PAD?还是工控机、一体机?这些设备维修都是大同小异,另外一个是要如何修电脑?是芯片级还是板卡模块级维修?然后再确认需要掌握哪些匹配的技能?核对我们的培训内容和您开电脑维修店所需技能之间的匹配项,
开电脑维修店,除了掌握必须的技能外还有其他很多需要面对的问题?开一家什么样的维修店?哪里选址?面积多大?是否有合伙人或雇员?面对哪些用户群体?采用什么样的营销方式?什么样的宣传手段可以让您的潜在客户都知道?
您理解的开店需要的技能,或许和真正需要的技能差距甚大,目前如果开电脑维修店,可以分为芯片级维修和板卡模块级维修,无论哪种维修都需要掌握系统安装、应用程序安装等技能。
板卡级维修来说,需要了解各个年代电脑的配置、配件之间是否兼容?工作原理、熟悉各种接口,哪里坏了换哪里,主板坏了换主板,硬盘坏了换硬盘,这种维修模式相对较容易一些,只要知道什么现象是什么原因导致的,该更换什么配件就可以了,先看看这是主流主板,主板上的这些接口都整的明白吗?都干什么用的?

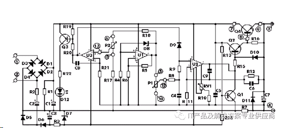
对于芯片级维修来说,除了板卡级维修的基本技能外,还需要熟悉各种电压、电流、电容、电阻、集成电路、静电、交流、直流、看懂电路图、集成电路的功能原理图,这些都清楚吗?万用表、示波器、电烙铁、热风枪也要会用,这些如果你没有接触过,还是有一些挑战的,目前由于技术不断发展,这种维修模式越来越少了,基本都是直接更换配件了。 这个电路图能看得懂吗?

通过了解这些内容,是否对开电脑维修店的技术储备,需要应对哪些问题有概念了吗?如果还没有搞清楚,也可以咨询我们的实践培训顾问。
主要看开什么样的一个电脑维修店,如果仅仅安装操作系统,也是可以开电脑维修店。如果你想随便学一学就可以开电脑维修店,这个想法可能不太靠谱,
联系方式:

天津市奥赛德科技有限公司
天津市南开区鞍山西道445号兴科大厦637室
022-27452466
tiansw@tjosd.com
www.tjosd.com
